
『MuseLoid』とは、いわゆる『ボーカロイド』や『UTAU』のように人の声を音源としてMuseに歌わせる 機能です。
MIDI 音源の演奏だけでは得られない、臨場感ある歌唱を作成できます。

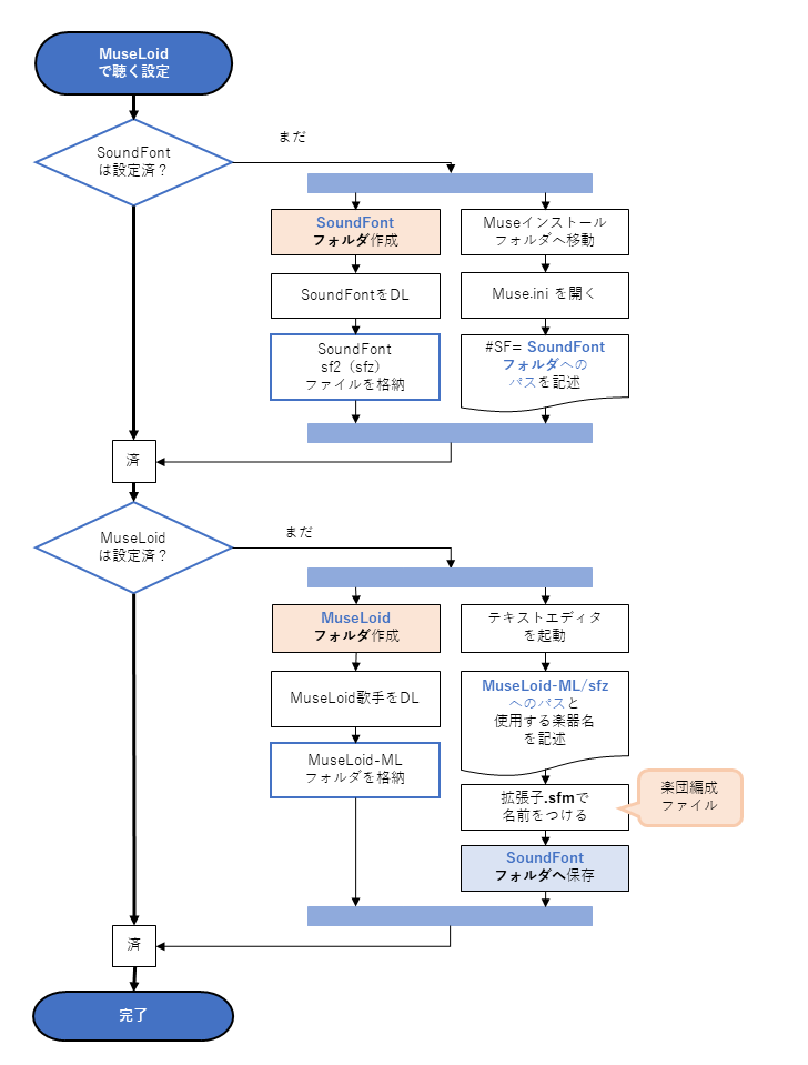
このページでは、MuseLoid対応データを聴ける状態になるまでの設定までを行います。
MuseLoid対応データを作成する方法は別の項で解説します。
Museに声で歌わせる『MuseLoid』
『MuseLoid』は「あ」「い」「う」……と1音づつ声を録音した音源を使って歌を歌わせます。
MuseLoid設定の手順
MuseLoid設置手順は SoundFontの設置とほぼ同じです。MuseLoidもサウンドフォントのひとつだと考えてくだされば良いです。
MuseLoidフォルダ設置

MuseLoidをDL
MuseLoid対応声音源を下記サイトより入手します。
【MuseLoidのダウンロード先】(MuseWiki) →ダウンロードしたファイルを解凍して、「○○-ML」というフォルダごと「MuseLoid」フォルダに放り込みます。

sfmファイル(楽団編成ファイル)の作成
テキストエディタで MuseLoid歌手ごとに sfmファイル(楽団編成ファイル)を作成します。出来上がった sfmファイルは SoundFontフォルダへ放り込みます。
複数の歌手を使って合唱団を作ることも可能です。また複数の SoundFontで伴奏を作ることも可能です。
:併せてご参考に↓「サウンドフォント音源の設定」

フォルダ構成まとめ
MuseLoidフォルダ・ファイル設置の構成は下の図のようになります。


コメント